COMPETENCES OBLIGATOIRES 

(I de l'article L5214-16 du Code Général des Collectivités Territoriales) 


  • Aménagement de l'espace pour la conduite d'actions d'intérêt communautaire ; schéma de cohérence territoriale et schéma de secteur ; Plan local d'urbanisme* document d'urbanisme en tenant lieu* et carte communale*

(En application de l'article 136 de la loi n°2014-366 du 24 mars 2014 pour l'accès au logement et un urbanisme rénové (ALUR), la majorité qualifiée des communes membres de la CCPM s'est prononcée contre le transfert de la compétence Plan local d'urbanisme, document d'urbanisme en tenant lieu et carte communale. Cette compétence n'est donc pas exercée à ce jour)
La communauté de communes est autorisée à adhérer à l'Etablissement public foncier du Doubs.

  • Actions de développement économique dont :

-       création, aménagement, entretien et gestion de zones d'activité industrielle, commerciale, tertiaire, artisanale, touristique, portuaire ou aéroportuaire ;
-       politique locale du commerce et soutien aux activités commerciales d'intérêt communautaire ;
-       promotion du tourisme, dont la création d'offices de tourisme ;

  • Gestion des Milieux Aquatiques et Prévention des Inondations (GEMAPI) dans les conditions prévues à l'article L211-7 du code de l'environnement

Pour l'exercice de cette compétence, la communauté de communes est autorisée à adhérer aux structures compétentes dans ce domaine.

  • Aménagement, entretien et gestion des aires d'accueil des gens du voyage et des terrains familiaux locatifs définis aux 1° à 3° du II de l'article 1er de la loi n° 2000-614 du 5 juillet 2000 relative à l'accueil et à l'habitat des gens du voyage

  • Collecte et traitement des déchets des ménages et déchets assimilés

La communauté de communes est autorisée à adhérer au Syndicat Mixte pour la prévention et la valorisation des déchets du Haut-Doubs (PREVAL HD).

 

COMPETENCES OPTIONNELLES

(II de l'article L5214-16 du Code Général des Collectivités Territoriales) 


  • Protection et mise en valeur de l'environnement et soutien aux actions de maîtrise de la demande d'énergie ;

    Pour l'exercice de cette compétence la communauté de communes est autorisée à adhérer à toute structure intercommunale compétente dans ce domaine.
  • Politique du logement et du cadre de vie dont la politique du logement social d'intérêt communautaire et action, par des opérations d'intérêt communautaire, en faveur du logement des personnes défavorisées ;

  • Construction, entretien et fonctionnement d'équipements culturels et sportifs d'intérêt communautaire et d'équipements de l'enseignement préélémentaire et élémentaire d'intérêt communautaire ;

  • Action sociale d'intérêt communautaire ;

    Dans le cadre de ces compétences, la communauté des communes est autorisée à conventionner avec le Conseil Départemental ou autre structure et association compétente
  • Assainissement des eaux usées, dans les conditions prévues à l'article L. 2224-8 

  • Eau

  • Création et gestion de maisons de services au public et définition des obligations de service public y afférentes en application de l'article 27-2 de la loi n° 2000-321 du 12 avril 2000 relative aux droits des citoyens dans leurs relations avec les administrations.

COMPETENCES FACULTATIVES


  • Création, aménagement, entretien, signalisation, gestion, valorisation et promotion des itinéraires de randonnée/balade (cartes, sorties accompagnées) dans le cadre du schéma de sentiers communautaires (pédestre, trail, vtt, équestre, cyclotourisme, raquette à neige). Le schéma de sentiers communautaire est constitué par tous les sentiers reconnus par les instances départementales (Conseil Départemental, Pays Horloger), les associations départementales (URV, GTj) et les différentes fédérations (FFRP, FFC....), les sentiers initiés par l'ancienne CCSH (transdoubs) et par la CCPM (ronde des verriers...)  et certains sentiers réalisés antérieurement par les communes.

Validés par les grilles d'évaluation objective (URV, FFRP), les itinéraires permettent notamment de :
- couvrir l'intégralité du territoire de la CCPM favorisant ainsi le déplacement dit "doux", de relier les réseaux des EPCI voisins et Suisse.
- proposer un maillage raisonné, clair, évitant les doublons et sentiers parallèles.
- favoriser les itinéraires sur le domaine public ou le domaine privé des communes donnant plus de pérennité aux itinéraires.
- découvrir les caractéristiques et les richesses naturelles et patrimoniales du territoire : itinéraires intéressants.
- proposer un ensemble hétérogène de rando/balade (familiale à sportive)

Cette compétence s’exerce aussi sur le mobilier installé lors de la création des itinéraires nécessaire au cheminement, à la sécurisation et à la valorisation des sentiers (pontons, belvédères, points de vue, tables d’orientation, pupitres de lecture, tables de pique-nique…). L’arboretum de la commune de Cernay l’Eglise, l’espace ludique VTT font partie de cette compétence.

La communauté de communes est autorisée à conventionner avec les associations de randonnée locales pour l'entretien des sentiers.

  • Création, aménagement, entretien et valorisation des belvédères, points de vue ou autres points remarquables (grotte, cascade…), hors sentiers et proches des axes routiers permettant la valorisation et le développement touristique du territoire.
    Les travaux sur le patrimoine bâti restent de la compétence des communes.

  • Gestion des équipements, des bâtiments issus de l'aménagement de la base de loisirs et de tourisme de la Combe Saint Pierre : activités hivernales et estivales de la base de loisirs de la Combe Saint Pierre y compris la location de matériel et la via Ferrata des Echelles de la Mort.
    Concernant les pistes de ski de fond, la communauté de communes est autorisée à percevoir la redevance ski de fond et à adhérer à l'association Haut Doubs Nordique pour la promotion et l'organisation de cette activité.

  • Les aires de camping-car

  • Actions en faveur du développement des activités socioculturelles et sportives présentant un intérêt pour l’ensemble du territoire communautaire et notamment soutien et appui aux associations sportives, culturelles, musicales et de sauvegarde du patrimoine.

  • Transport à la piscine de Maîche des élèves fréquentant une école du territoire de la communauté de communes ou fréquentant un regroupement pédagogique intercommunal dont une commune de la communauté de communes fait partie ; et résidant sur le territoire de la communauté de communes.

  • Travaux d'entretien limités à la réfection des « nids de poule » sur la voirie communale.

  • Fourrière animale pour les chiens errants. La communauté de communes est autorisée à conventionner avec les structures compétentes.

  • Exercice des compétences de l'autorité organisatrice de la distribution publique d'électricité, selon le mode de gestion défini pour le territoire des communes membres de la communauté de communes. Pour l'exercice de cette compétence, la communauté de communes est autorisée à adhérer au syndicat d'énergies du Doubs (SYDED)

  • Réseau de télécommunication haut et Très Haut Débit (THD) :
    -       Etablissement, par réalisation, ou par acquisition ou location, d'infrastructures et réseaux de communications électroniques THD ;
    -       Gestion et exploitation de ces infrastructures et de ces réseaux ;
    -       Organisation et mise en œuvre de tous les moyens permettant d'assurer, dans les conditions prévues par la loi, le développement et la promotion des services de communications électroniques correspondant à ces infrastructures et réseaux ;
    -       L'activité « d'opérateur d'opérateurs » en mettant à la disposition des opérateurs de services la capacité et/ou les infrastructures et équipements nécessaires à leur activité ;
    -       Offre de services de communications électroniques aux opérateurs de réseaux indépendants ;
    -       Pour toute réalisation d'études intéressant l'un ou l'autre des points ci-dessus, la communauté de communes est autorisée à adhérer au syndicat mixte « Doubs Très Haut Débit »

  • Gestion des eaux pluviales urbaines

  • Aménagement du site des Tuileries situé sur la commune de Maîche.
    La communauté de communes est autorisée à conventionner avec la ville de Maîche

Conditions relatives à l'exercice des compétences :

Transports et déplacements :

Organisation et gestion d’un service de transport à la demande (TAD) par convention de délégation avec l’Autorité Organisatrice de la Mobilité

Habilitation à exercer des missions de prestations de service :

La communauté de communes peut conclure avec ses communes membres des conventions par lesquelles l'une d'elles confie à l'autre la création ou la gestion de certains équipements ou services relevant de ses attributions. En outre la communauté de communes pourra, de manière générale par rapport à son activité globale, réaliser des prestations de services à titre onéreux, y compris sous forme d'opérations sous mandat au sens de la loi MOP dans les domaines présentant un lien avec les compétences transférées, y compris pour des communes non-membres en cas de carence de l'initiative privée.

Délégation de compétences :

Afin de permettre l'exercice des compétences au niveau le mieux à même de les exercer, la communauté de communes est autorisée à exercer, au nom et pour le compte du Département ou de la Région, tout ou partie de leurs compétences.

Appui aux communes membres

Appui et conseil aux montages de dossiers concernant les projets des communes membres
Aide à la rédaction des pièces constitutives d'un groupement de commande formé par les communes membres.
La communauté de communes est autorisée à adhérer à l'Agence départementale d'appui aux territoires (ADAT).
La communauté de communes est autorisée à conventionner avec toute structure et association compétente.


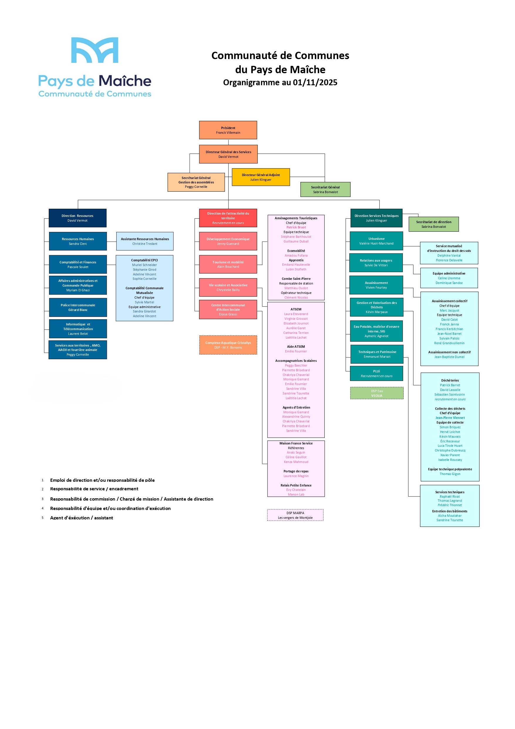
Les statuts de la CCPM

Voir document joint